Wiring
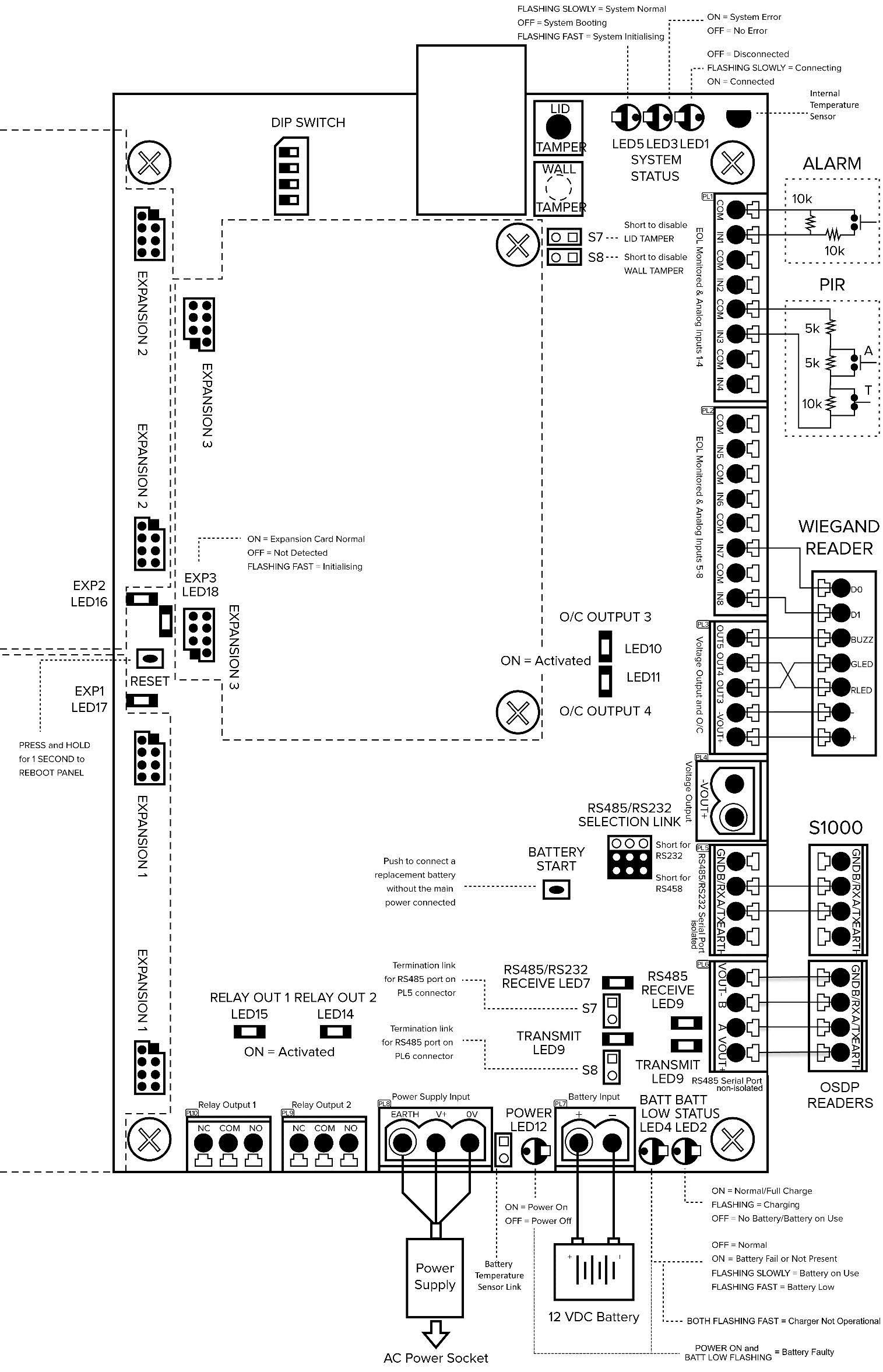
The S1000 Controller connects to the Remote IO to expand system controls.
The S1000 Controller connects to the Remote IO to expand system controls.
© 2026 Sonitrol
All rights reserved. Information is subject to change without notice.
Documentation Reference SONCORE_12_2-UG-EN-1_0 created February 2026 applies to SONITROL CORE v12.2